Skip to main content
+973 17239999
agu_aru@agu.edu.bh
Login
Main navigation
About
About University
King Abdulla Medical City
Academic Chairs
Leadership & Governance
General Conference
Board of Trustees
Top Management
University Council
Scientific Council
Organizational Chart
Strategic Plan
AGU Alumni
Colleges
Medicine & Health Sciences
About College
Undergraduate Programs
Graduate Programs
Animal Facility
Education, Administrative and Technical Sciences
About College
College Programs
Professional Diploma Programs
Admissions
Undergraduate
Graduate
Academic Calendar
Contact
Research
Deanship of Graduate Studies and Scientific Research
Theses & Dissertations
Research & Ethics
Bibliography
Community Oriented Research
AGJSR Journal
Centers
Al Jawhara Center
Clinical Skills and Simulation Center
WHO Collaborating Center
Clinical Research Center
Sultan Qaboos Centre for Soilless Agriculture
UN Water Learning Center for the Arab Region
Quality Assurance and Strategic Planning Center
CSCTCE
Student Affairs
Library
Search
+973 17239999
agu_aru@agu.edu.bh
Main navigation
About
About University
King Abdulla Medical City
Academic Chairs
Leadership & Governance
General Conference
Board of Trustees
Top Management
University Council
Scientific Council
Organizational Chart
Strategic Plan
AGU Alumni
Colleges
Medicine & Health Sciences
About College
Undergraduate Programs
Graduate Programs
Animal Facility
Education, Administrative and Technical Sciences
About College
College Programs
Professional Diploma Programs
Admissions
Undergraduate
Graduate
Academic Calendar
Contact
Research
Deanship of Graduate Studies and Scientific Research
Theses & Dissertations
Research & Ethics
Bibliography
Community Oriented Research
AGJSR Journal
Centers
Al Jawhara Center
Clinical Skills and Simulation Center
WHO Collaborating Center
Clinical Research Center
Sultan Qaboos Centre for Soilless Agriculture
UN Water Learning Center for the Arab Region
Quality Assurance and Strategic Planning Center
CSCTCE
Student Affairs
Library
Login
Search
Login
+973 17239999
agu_aru@agu.edu.bh
Login
Main navigation
About
About University
King Abdulla Medical City
Academic Chairs
Leadership & Governance
General Conference
Board of Trustees
Top Management
University Council
Scientific Council
Organizational Chart
Strategic Plan
AGU Alumni
Colleges
Medicine & Health Sciences
About College
Undergraduate Programs
Graduate Programs
Animal Facility
Education, Administrative and Technical Sciences
About College
College Programs
Professional Diploma Programs
Admissions
Undergraduate
Graduate
Academic Calendar
Contact
Research
Deanship of Graduate Studies and Scientific Research
Theses & Dissertations
Research & Ethics
Bibliography
Community Oriented Research
AGJSR Journal
Centers
Al Jawhara Center
Clinical Skills and Simulation Center
WHO Collaborating Center
Clinical Research Center
Sultan Qaboos Centre for Soilless Agriculture
UN Water Learning Center for the Arab Region
Quality Assurance and Strategic Planning Center
CSCTCE
Student Affairs
Library
Main navigation
About
About University
King Abdulla Medical City
Academic Chairs
Leadership & Governance
General Conference
Board of Trustees
Top Management
University Council
Scientific Council
Organizational Chart
Strategic Plan
AGU Alumni
Colleges
Medicine & Health Sciences
About College
Undergraduate Programs
Graduate Programs
Animal Facility
Education, Administrative and Technical Sciences
About College
College Programs
Professional Diploma Programs
Admissions
Undergraduate
Graduate
Academic Calendar
Contact
Research
Deanship of Graduate Studies and Scientific Research
Theses & Dissertations
Research & Ethics
Bibliography
Community Oriented Research
AGJSR Journal
Centers
Al Jawhara Center
Clinical Skills and Simulation Center
WHO Collaborating Center
Clinical Research Center
Sultan Qaboos Centre for Soilless Agriculture
UN Water Learning Center for the Arab Region
Quality Assurance and Strategic Planning Center
CSCTCE
Student Affairs
Library
Search
Top Menu
Students
Staff
Vacancies
|
Arabic
English
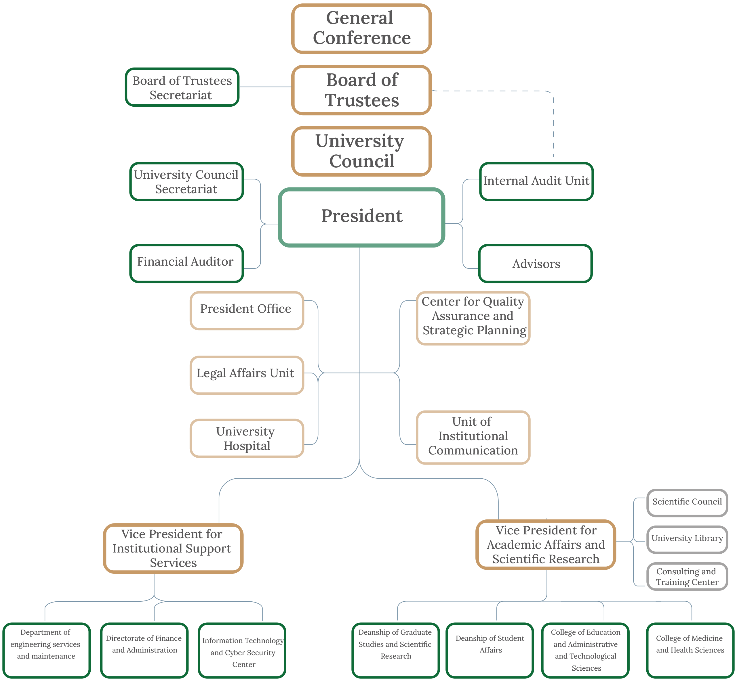
Organizational Chart
X